Nat Commun 江苏大学附属医院王中群团队揭示乳酸化调控糖尿病心梗后血管新生新机制
日期:2025-12-22 编辑:实验动物中心 来源:江苏大学实验动物中心 访问量:

    糖尿病合并心肌梗死(DMI)患者的预后往往较非糖尿病患者更差,其核心症结在于缺血区微血管新生(Angiogenesis)受损导致的心肌灌注不良。乳酸化修饰(Lactylation)作为近年来发现的一种连接细胞代谢与基因表达/蛋白功能的新型翻译后修饰,其在心血管疾病中的潜在调控作用正备受关注。

        20251219,江苏大学附属医院王中群教授团队在Nature Communications杂志上发表题为“IDH2 lactylation promotes angiogenesis in murine diabetic myocardial infarction via blocking Cav1-eNOS interaction”的研究论文。该研究首次揭示了异柠檬酸脱氢酶(IDH2)的乳酸化修饰在糖尿病心梗后血管新生中的保护作用及其分子机制,为改善糖尿病心梗后的心脏修复提供了新的治疗策略。

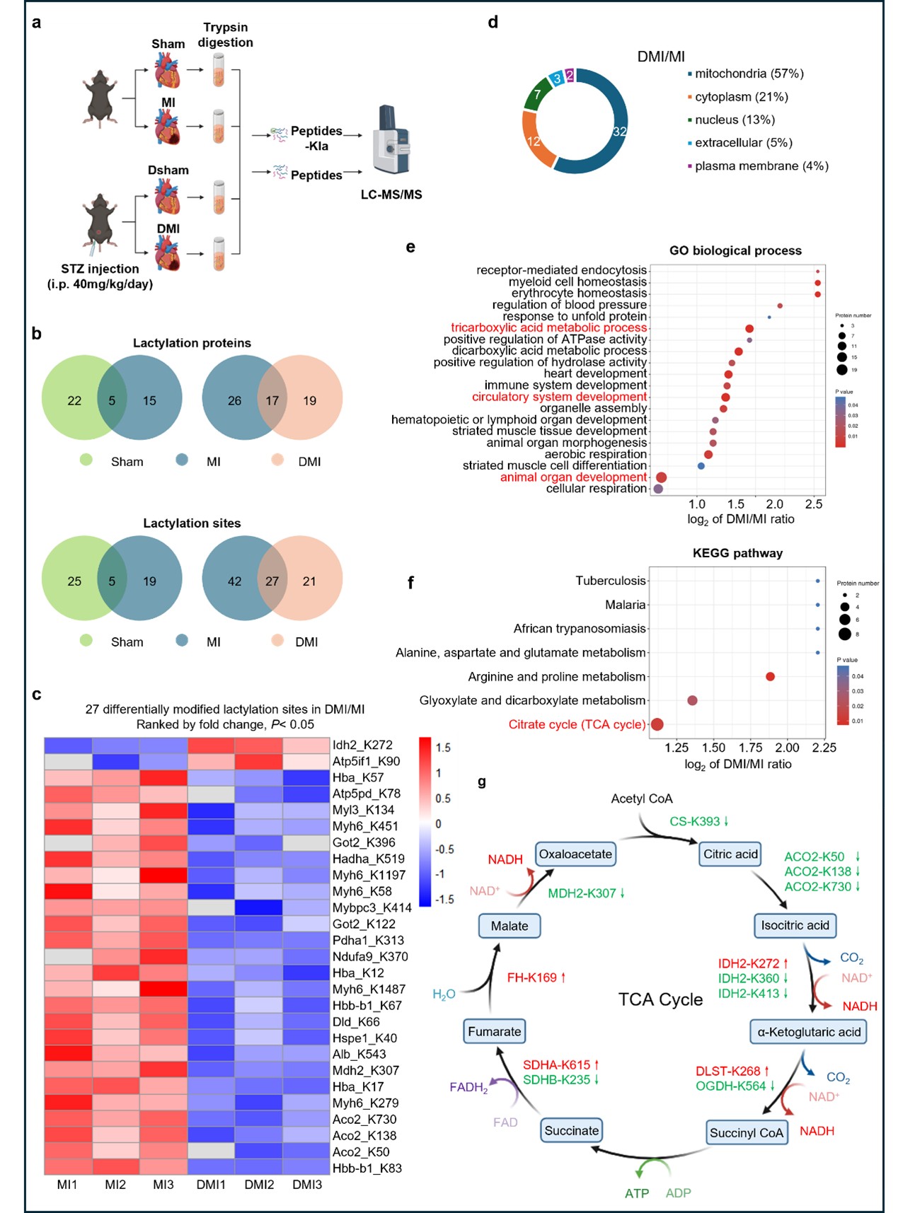
    研究团队首先构建了糖尿病与非糖尿病心肌梗死小鼠模型,明确了高血糖环境显著加重了心肌梗死后的病理损伤,并严重遏制了损伤下的代偿性血管新生能力。团队首次对小鼠梗死边缘区心肌组织进行了乳酸化修饰组学分析。发现在糖尿病心梗修复过程中,IDH2的乳酸化修饰水平发生了特异性改变,是调控血管新生的潜在关键靶点。

图:糖尿病小鼠心肌梗死后心脏的乳酸化蛋白质组学分析

    研究进一步发现,构建IDH2-K272R突变(阻断乳酸化)可显著抑制内皮细胞在高糖缺氧环境下的血管新生能力。通过建立内皮细胞特异性敲入IDH2-K272R突变的糖尿病心梗小鼠、免疫沉淀-质谱联用 (IP-MS) 技术检测等研究分析证实 IDH2乳酸化修饰作为一个关键的“分子开关”,通过阻断Cav1-eNOS相互作用来促进血管新生,为糖尿病合并心肌梗死的治疗提供了确切的分子靶点和理论依据。

    江苏大学博士生臧光耀为本文第一作者,现为美国加州大学圣地亚哥分校(UCSD)博士后。江苏大学王中群教授为本文通讯作者,多年来一直从事糖尿病大血管并发症尤其是动脉粥样硬化、血管钙化的基础与临床研究。本研究中糖尿病与非糖尿病心肌梗死小鼠模型的构建在江苏大学实验动物中心完成。

    全文链接:https://doi.org/10.1038/s41467-025-67877-0